官方网站  |  加入收藏


新闻中心
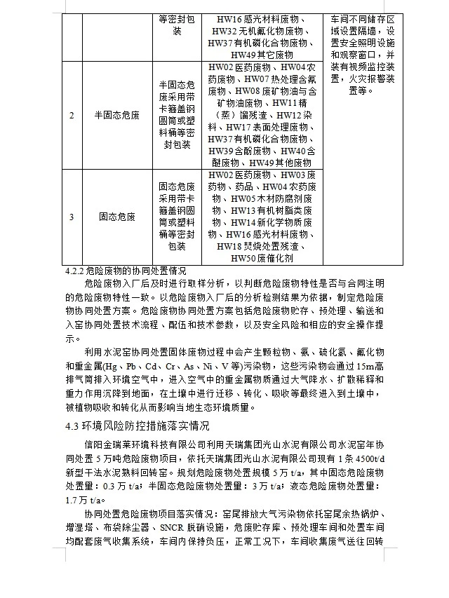
联系我们

联系人: 方丹丹


邮箱:jrlhbkj@163.com


电话: 13137391199


固话:0376 6538226


公司地址:河南省信阳市羊山新区博林国际大厦11楼1109


项目地址:河南省信阳市光山县马畈镇天瑞水泥厂区内


新闻中心

信阳金瑞莱环境科技有限公司2024年度清洁生产审核信息公示



返回首页

产品中心

联系我们

热线电话